Columns
| Column | Type | Size | Nulls | Auto | Default | Children | Parents | Comments | |||
|---|---|---|---|---|---|---|---|---|---|---|---|
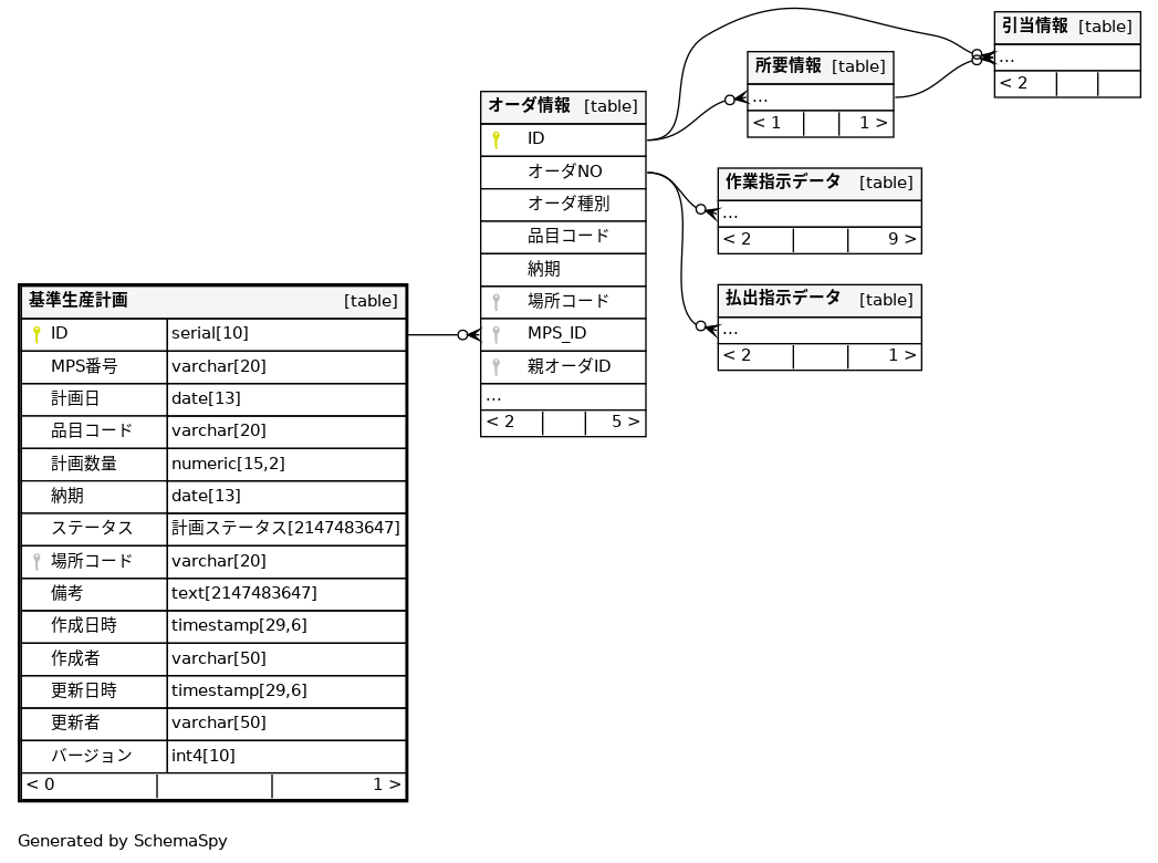
| ID | serial | 10 | √ | nextval('"基準生産計画_ID_seq"'::regclass) |
|
|
|||||
| MPS番号 | varchar | 20 | null |
|
|
||||||
| 計画日 | date | 13 | null |
|
|
||||||
| 品目コード | varchar | 20 | null |
|
|
||||||
| 計画数量 | numeric | 15,2 | null |
|
|
||||||
| 納期 | date | 13 | null |
|
|
||||||
| ステータス | 計画ステータス | 2147483647 | '草案'::"計画ステータス" |
|
|
||||||
| 場所コード | varchar | 20 | √ | null |
|
|
|||||
| 備考 | text | 2147483647 | √ | null |
|
|
|||||
| 作成日時 | timestamp | 29,6 | CURRENT_TIMESTAMP |
|
|
||||||
| 作成者 | varchar | 50 | √ | null |
|
|
|||||
| 更新日時 | timestamp | 29,6 | CURRENT_TIMESTAMP |
|
|
||||||
| 更新者 | varchar | 50 | √ | null |
|
|
|||||
| バージョン | int4 | 10 | 1 |
|
|
楽観ロック用バージョン番号 |
Indexes
| Constraint Name | Type | Sort | Column(s) |
|---|---|---|---|
| 基準生産計画_pkey | Primary key | Asc | ID |
| idx_基準生産計画_ステータス | Performance | Asc | ステータス |
| idx_基準生産計画_品目コード | Performance | Asc | 品目コード |
| idx_基準生産計画_納期 | Performance | Asc | 納期 |
| 基準生産計画_MPS番号_key | Must be unique | Asc | MPS番号 |



